地址:
广州大学城青蓝街国家数字家庭孵化基地B613(大学城北地铁口附近)
电话:
13249166726
18998498280
Q Q:
2892512820
邮箱:
2892512820@qq.com
微博:
@广州大学城兼职网
@大学城人才网
微信公众号:
大学城招聘(ID:dxczpw)

广东大学生招聘(ID:gzdxcrc)

大学生招聘(ID:gzdxcxk)

全国微信媒体广告
一、公众号粉丝朋友圈


二、微社群资源



























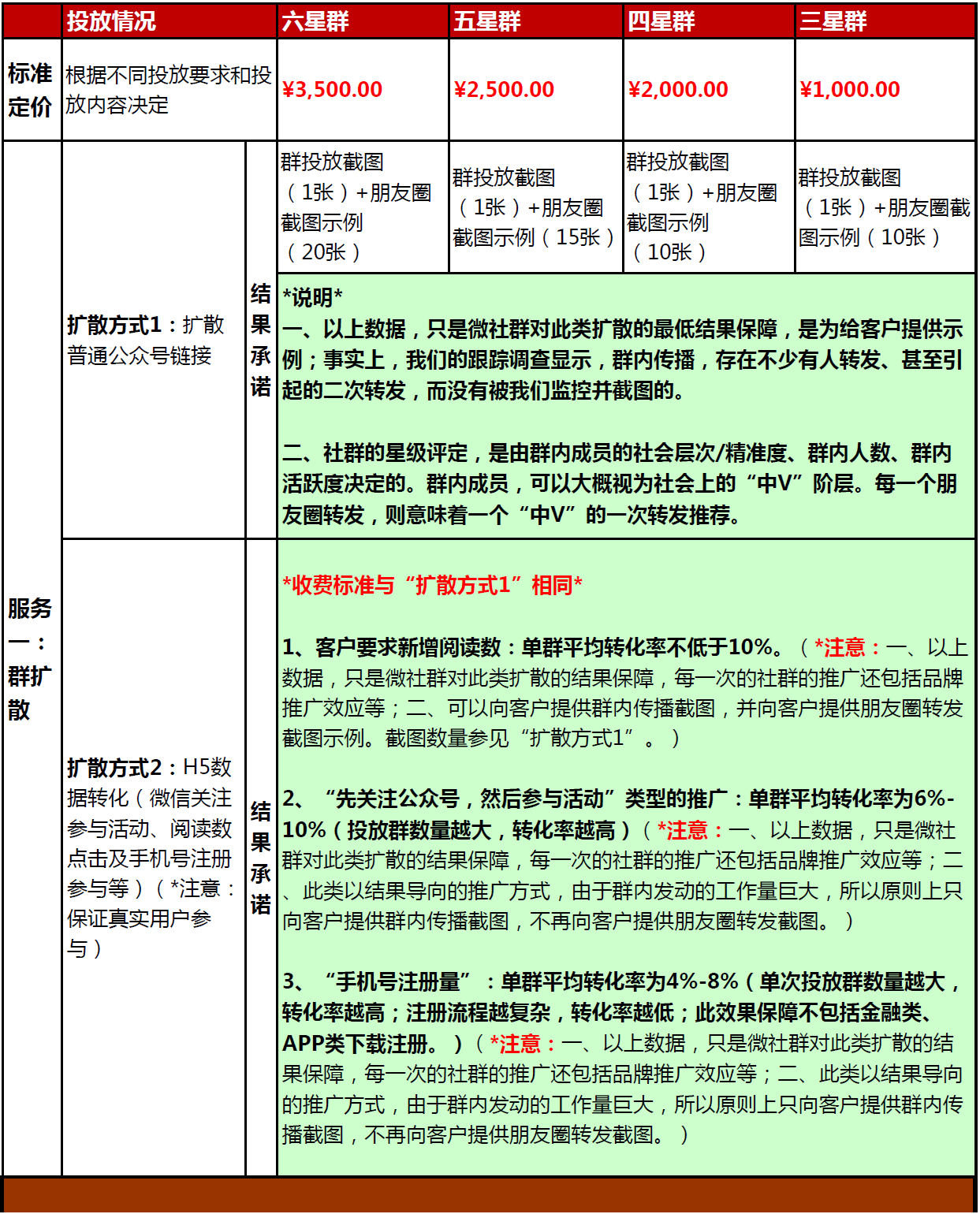
三、微社群服务标准及价格


四、微媒体











广州大学城兼职网: www.dx-job.com
广州搜洋广告有限公司 廖海威 18998498280
公司业务介绍网站:http://y.dx-job.com
广州大学城广中医数字家庭基地A109-113
